Einleitung, Vorbemerkung

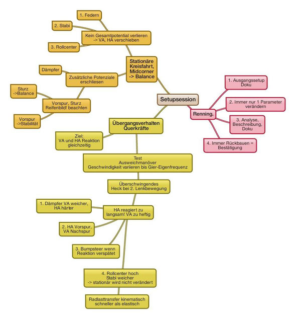
Die nachfolgende Fahrwerks-Theorie zum Setup richtet sich nach der Struktur «Setupsession» im Bild oben.

Alle nachstehend aufgelisteten Hinweise sind alles andere als vollständig!

Setup-Anleitungen sind häufig lückenhaft und Einträge in Foren, sogar solche von Herstellern, enthalten oftmals unklare, teilweise auch eindeutig falsche Informationen. Doch im Rennsport ist «falsch» nicht immer gleich «falsch». Machen doch Fahrer zum Teil mit einem bestimmten Fahrzeugtyp umgekehrte Erfahrungen als sie in den Lehrbüchern zu finden sind.

Weil sich die hier beschriebenen Einstellungen bei einigen Fahrzeugen eventuell anders verhalten können, gibt es Erklärungen oder Hilfestellung zu speziellen «Phänomenen» in einer individuellen Beratung und nicht unbedingt hier auf dieser Webseite.

Die Angaben basieren auf Erfahrungswerten, wodurch eine Allgemeingültigkeit gewährleistet ist .